Domain-centric Architecture
News.Net
Published on February 26, 2026
I chose Domain-Centric Architecture as one of my electives for the 6th semester.
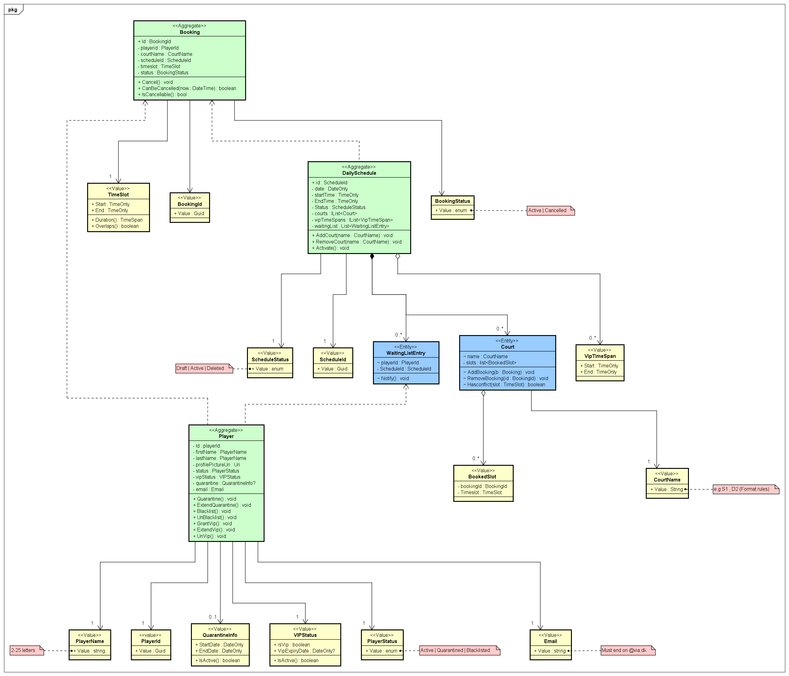
From the start, we had the option to choose between two domains. I selected the VIA Padel Club, as I have a keen interest in the sport. The initial modules of the course focused on decomposing systems into distinct domains and maintaining separation between them. We also explored how to remove exceptions from the Service Layer by utilizing Result patterns and Value Objects instead.

Check out my GitHub if you wanna see the process